士兰微在白电、工业等领域提供有整体完整的主动器件,包括AC-DC、DC-DC、IPM、Gate Driver、IPM、IGBT、MOS FET、FRD、MCU等。同时提供相应的整体解决方案。
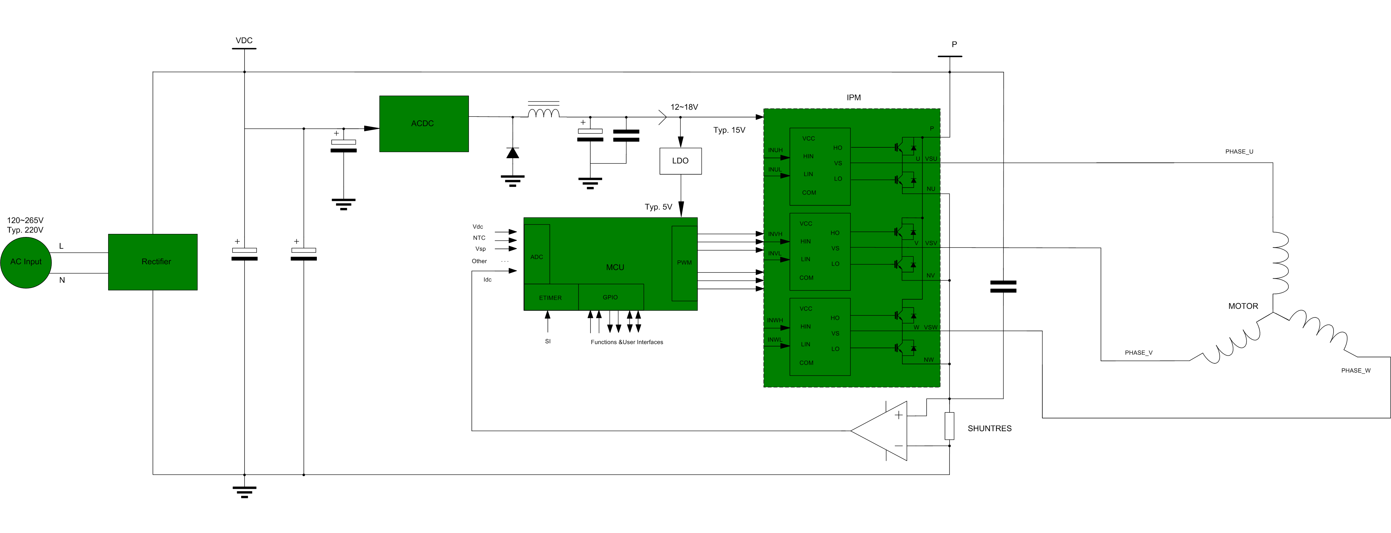
针对油烟机方案应用,整机方案采用MCU(SC32F5632、SC32F5664)+IPM(SDM06C60FB)。方案可兼容三电阻或单电阻电流采样,改进的无传感算法可实现可靠的直接闭环快速启动,同时具备顺风、逆风启动,可选择开环控制、恒转速控制、恒功率、恒风量控制等,同时具备各控制方式的切换。离线参数识别兼容各种不同电机参数,满足不同应用场合需求。为客户提供极具竞争力的解决方案。
油烟机整体解决方案拓扑如下:

| 拓扑分类 | 产品分类 | 典型产品型号 | 典型封装 | 产品描述 |
|---|---|---|---|---|
| AC-DC电路 | AC-DC电路 | SDH8634 | DIP-8-300-2.54 | 内置高压MOSFET的PWM+PFM控制器系列 |
| 标题 | 类型 | 大小 (KB) | 日期 | 下载最新中文版本 |
|---|---|---|---|---|
| SilanPro用户手册 | 3072 | 2020-05-10 | SilanPro用户手册_1.3 |