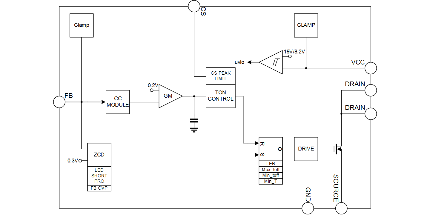
SD778XD是一款低功率因数非隔离降压LED驱动电路,内置高压功率MOSFET,搭配前级APFC升压电路,实现两级无频闪应用。
SD778XD能够提供精确的恒流控制,工作在临界导通模式。
SD778XD带有完整的保护功能,例如LED短路保护,LED开路保护,过温保护,等等。
非隔离降压拓扑结构
临界导通模式
内置500V高压功率MOSFET
前沿消隐
VCC欠压锁定
过温保护
逐周期限流
LED短路保护和LED开路保护
| 产品名称 | 封装形式 | 打印名称 | 环保等级 | 包装 | 备注 |
|---|---|---|---|---|---|
| SD7782D | DIP-7-300-2.54 | SD7782D | 无卤 | 料管 | |
| SD7784D | DIP-7-300-2.54 | SD7784D | 无卤 | 料管 |

| 标题 | 类型 | 大小 (KB) | 日期 | 下载最新中文版本 |
|---|---|---|---|---|
| SD778XD | 294 | 2023-08-23 | SD778XD 简要版说明书 |