Mailbox verification
Your email:
Verification Code:
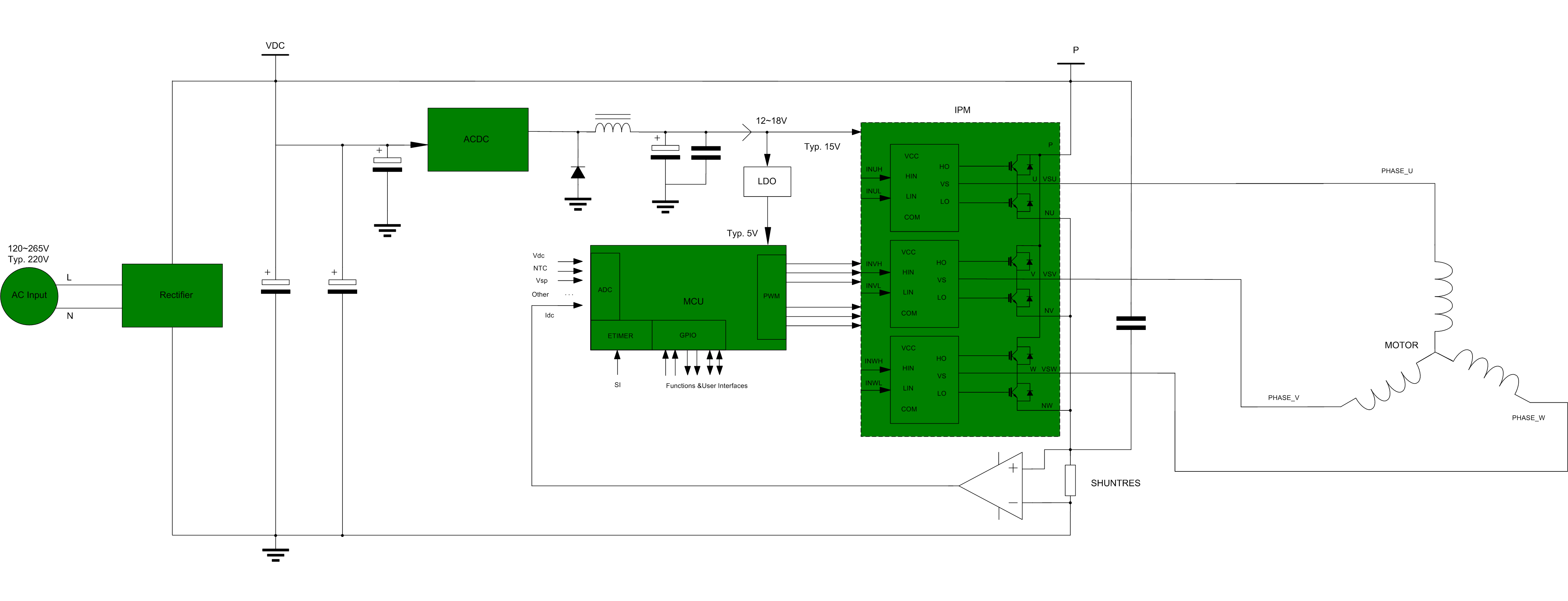
Inverter range hood

Silan can provide integrated active devices in the fields of white goods and industry, including AC-DC, DC-DC, IPM, Gate Driver, IPM, IGBT, MOS FET, FRD, MCU, etc., and also provides corresponding overall solutions.

For the application of the range hood, the whole machine program uses MCU (SC32F5632, SC32F5664) + IPM (SDM06C60FB).The scheme is compatible with three resistance or single resistance current sampling. The motor can achieve reliable and rapid closed-loop start under the improved sensorless algorithm, and can also start under the conditions of downwind and upwind. Control methods such as open-loop control, constant speed control, constant power control and constant air flow control can be selected, and the control modes can be switched.Off-line parameters can be compatible with various motor parameters and meet the needs of different applications, which can provide customers with highly competitive solutions.

Topology

The overall scheme topology of range hood is as follows:

IPM 方案.png