As a new generation of SSR flyback control chip, SDH8666Q series of SSR flyback power management chip with built-in high-power MOSFET that can be widely used for adapters of 36W or open environment of 48W, including universal adapters, fast chargers, displays and FPTV, was launched by Silan, and adopted its own patented technology- EHSOP5 SMT package. This series of products are:
Description | High Voltage Start-up | Built-in MOS | Maximum Frequency |
SDH8666Q | Built-in type | 65 | |
SD8666QS | No | 0.55 | 65 |
SD8665HS | No | 0.8 | 100 |
The advantages of SDH8666Q series of products launched by Silan are shown as followings: be more applicable for automatic production with its own patented technology ——EHSOP5 SMT package; the package thickness is only 1.6 mm and 2/3 of package thickness of TO252, which has a less influence on the temperature rise of the shell; Rthja is 60℃/W which is equivalent to TO252, while Rthjc is only 1.05℃/W which is 1/2 of the temperature rise of TO252 and more convenient for heat dissipation. The package effect is shown as below:



▲EHSOP5 ▲TO252
In addition, this series of products has a built-in patented high-voltage EDMOS and adopts its own patented high-voltage start-up control circuit, omitting the starting resistors in traditional circuit, with the following advantages: extremely low standby power dissipation of 40 mW, fast start-up, light load and high efficiency. During startup, the high-voltage depletion mode MOSFET is used for high-voltage charging; the MOSFET can be turned on/off by the high-voltage startup controller after starting the chip, it’s a more reliable method compared with other high-voltage starting methods and is easier to pass the lightning surge test.
With the control mode of QR+PWM+PFM+Burst Mode, the full series of products can all meet the energy efficiency requirements of CoC V5 Tier 2. These products optimize the frequency-jitter control in the QR mode: different frequency-jitter strategies are used when the system operating in the CCM or QR mode to optimize the frequency-jitter control and reduce the EMI noise of the system. In the QR mode, the IC with frequency-jitter optimization is about 5 dB lower than the IC without frequency-jitter optimization in terms of conducted noise.
It’s worth noting that this series of products also have a function of VCC HOLD to prevent restarting caused by under-voltage when shifting light load and dynamic condition and perfect protection functions such as VCC OVP, OCP, OTP, Brown In/Brown Out, output OVP, short circuit protection of primary sampling resistors, output short circuit protection, short circuit protection of secondary rectifier tubes etc. Currently, this series of circuits has been sold in large quantities and has won the favor of the market.
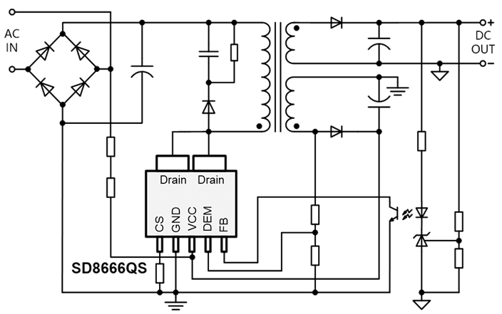
The typical applications of SDH8666Q (with built-in high-voltage starting circuit) and SD8666QS are respectively shown as below:




