On-board Charger (OBC), as one of the indispensable components of electric vehicles, is also rising with the development of the electric vehicle industry. At present, the power levels of on-board chargers for mainstream electric vehicles are 2.2k W, 6.6 kW and 11 kW.
Mos, IGBT and SiC MOS products launched by Silan are mainly matched with 6.6 kW and 11 kW on-board charger products to provide complete power semiconductor solutions.
Power Semiconductor Solution for 6.6 kW OBC
Silan provides 650V IGBT solution based on the fifth generation field stop process for the 6.6 kW OBC front stage PFC rectifier fast tube, with two current specifications of 75A and 50A. The SGTQ75V65FDB1P7 with current specification of 75A is applicable to the switching frequency below 40kHz, and the SGTQ75V65FDB2P7 optimizes the reverse recovery characteristics of parallel diodes and is applicable to the switching frequency between 40kHz and 60kHz.
650V 75A IGBT solution can be realized through PFC rectifier tube, and SGTQ75V65LDB1P7 can meet the requirements of higher efficiency of the whole machine due to its diode low Vf characteristics. The SGTQ50V65FDB2P7 with current specification of 50A is suitable for switching frequency below 60kHz, Hybrid IGBT SGTQ50V65UFCR3P7 sealed with Silan’s self-developed SiC diode has lower switching loss and supports switching frequency above 80kHz, improving the efficiency and power density of the whole machine.
Silan offers two solutions for the 6.6 kW OBC post-stage DCDC primary side: cost-effective solution with Hybrid IGBT SGTQ50V65UFCR3P7, and solution with 650V 41mohm SVSQ65R041P7HD4 based on the Silan’s self-developed super-junction Mos process which meets the requirements of higher performance and higher efficiency of the whole machine.
Silan offers two solutions for the 6.6 kW OBC post-stage DCDC secondary rectification: high switching frequency solution with Hybrid IGBT SGTQ50V65UFCR3P7 and more cost-effective solution with IGBT SGTQ75V65FDB2P7. Mos SVSQ65R041P7HD4 is also provided to meet the requirements of higher performance and higher efficiency.

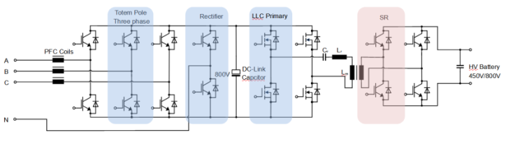
6.6 kW OBC Circuit Structure
Power Semiconductor Solution for 11 kW OBC
Silan provides 1200V 40mohm SiC Mos SCDP120R040NP4B and 1200V 80mohm SiC Mos SCDP120R080NP4B meeting 800V Bus voltage for 11 kW OBC Front Stage PFC Rectification, the appropriate specification is selected according to the heat dissipation capacity and efficiency requirements of the whole OBC. SiC Mos has a faster switching speed than Si Mos, and the TO247-4 package provides greater immunity to interference.
Silan provides 1200V 80mohm SiC Mos SCDP120R080NP4B meeting 800V Bus voltage for 11 kW OBC Post Stage primary side, which meets the dual requirements of OBC for performance and cost.
Silan provides solutions to adapt different battery voltages for 1 kW OBC Post Stage secondary rectification. Cost-effective 650V 75A IGBT SGTQ75V65FDB2P7 is for 450V high-voltage battery pack. And 1200 V 80mohm SiC Mos SCDP120R080NP4B is for 800V high voltage battery pack to meet higher power level and power density.

11 kW OBC Circuit Structure
Power Semiconductor Solution for High Voltage DCDC
Silan provides 450V and 800V battery pack voltage solutions for the primary side of high-voltage DCDC circuits. Super-junction Mos SVSQ65R110P7HD4 is suitable for 450V battery pack voltage to meet the power level and volume cost requirements of 2 ~ 3 kW for the whole vehicle. SiC Mos SCDP120R080NP4B is available for 800V battery pack voltage to meet higher voltage requirements, providing greater scalability for high voltage DCDC power levels.
Silan provides 100V 2.3mohm SGT Mos SVGQ102R3NS6 for the secondary side of high voltage DCDC circuits. Products with 100 V withstand voltage facilitates compatibility with different control strategies, and the low on-resistance reduces the number of components. Silan provides 40V 1.3mohm SGT Mos SVGQ041R3NL5V-2HS for auxiliary battery anti-reverse connection switch tube, whose low on-resistance reduces the number of devices and improves the overall efficiency.

High-voltage DCDC circuit structure
With the rapid development of new energy vehicles and domestic semiconductors, Silan provides a more reliable, cost-effective and high-performance complete solution for on-board chargers. Under the general policy of stable production and supply, we will spare no effort to promote customer development and industry development.
Silan Microelectronics is willing to work with you to meet future challenges and create a green and beautiful life!