Power over Ethernet technology, referred to as POE (Power over Ethernet), is a way for the power supply equipment (PSE) to supply power to the powered device (PD) through the network cable, which eliminates the adapter of the traditional power supply mode, simplifies the wiring and reduces the installation cost.
The following figure is the POE application structure diagram, which shows that PD and PSE products have been widely used in POE scenarios in daily life.

To meet the demand for miniaturization of PD equipment, Silan provides customers with a more compact high-frequency PD solution SD4951.The following figure is a 1:1 comparison between the SD4951 scheme and the previous generation scheme. And the whole scheme is obviously reduced in the new solution.

SD4951solution Previous generation solution
How to achieve miniaturization, the first thing to think about is whether all the peripheral components can be integrated into the chip? Can PD and DCDC be integrated? Can Hot-Swap MOS and DCDC Power MOS be integrated? Can a loop compensation network be integrated?
Yes, the SD4951 is such a highly integrated chip, and it achieves ultra-simple periphery, with only eight pins of ESOP8 package to achieve all functions.

SD4951 ESOP-8
TL431 and optocoupler are needed in traditional SSR flyback topology to form a feedback network, and the loop compensation and soft start circuit also should be taken into consideration for design, which results in complex circuit and difficult debugging.
With the new PSR flyback topology, as shown in the figure below, TL431 and optocoupler are omitted, but external compensation network is still required. And compensation network debugging is needed for the loop stability, which is time-consuming and laborious.
With SD4951, not only TL431 and optocoupler are removed, but also the compensation network related to the loop is omitted. Moreover, stability of the loop is available with simple peripheral design. Design and debugging time can be saved.
In the POE power module, the transformer is the largest and most expensive. Currently, most of the 12 W POE modules on the market use the EP13 transformer. So how can we reduce the size of the transformer? Let's see how the SD4951 works.
The SD4951 uses a QR control mode of up to 500 KHZ, which greatly reduces the size of the transformer, and only needs an EP7 transformer to achieve 12W output power.
The size can be reduced from 17.7 * 13.5 * 12.3mm ^ 3 to 9.5 * 8.9 * 11 mm ^ 3.

SD4951 EP7 transformer for 12W output
The traditional POE isolation scheme with 12 W EP7 transformer has a low switching frequency. In addition to the large size of the magnetic component transformer, the input and output electrolytic capacitors also occupy the main space.
The control frequency of SD4951 is up to 500KHZ, which can greatly reduce the requirements for input and output capacitance values, replace electrolytic capacitors with all-ceramic capacitors. For 12 W POE applications, only two 1206 ceramic capacitors are required for the input and two 0805 ceramic capacitors are required for the output to meet the output ripple requirements.
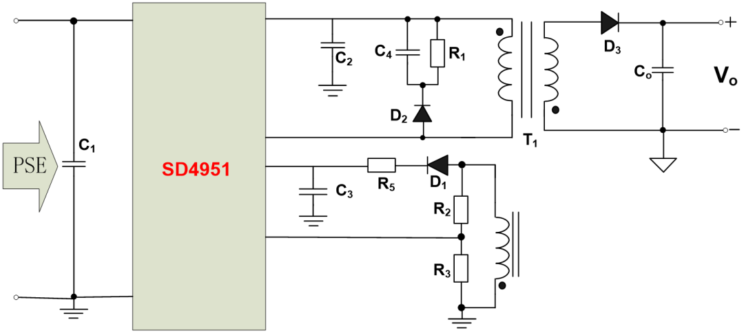
Based on the above four optimizations, the IEEE802.3af isolated POE scheme SD4951 with extremely simple peripheral lines is finally realized. The following is the structure diagram of the SD4951 scheme, which realizes miniaturization well.

SD4951 POE Flyback Circuit Structure Diagram
